山东辰阳辐射防护工程有限公司
CHENYANG RADIATION PROTECTION ENGINEERING
15517261255
当前位置:
总局通报2025年度特种设备证后监督检查情况
来源: | 作者:山东辰阳辐射防护工程有限公司办公室 | 发布时间 :14天前 | 13 次浏览: | 🔊 点击朗读正文 ❚❚ | 分享到:

为加强特种设备生产单位和检验检测机构监督管理,依照《中华人民共和国特种设备安全法》《特种设备安全监督检查办法》等有关规定,市场监管总局组织开展了2025年度特种设备生产单位和检验检测机构证后监督检查工作。现将有关情况通报如下:

一、监督检查情况

此次监督检查采取双随机与重点检查相结合方式,侧重检查在事故调查、投诉举报、来信来访、日常监督检查、检验检测、鉴定评审等工作中发现问题较多,以及自我声明承诺免评审换证、申请办理许可证延期、近1至2年内新取得许可或换证的单位。

(一)生产单位监督检查情况。

检查特种设备生产单位100家,其中锅炉制造单位17家、锅炉安装单位5家、压力容器制造单位15家、安全附件制造单位15家、压力管道安装单位10家、起重机械制造单位28家、电梯制造单位6家、客运索道制造单位4家。发现的主要问题如下:

1. 资源条件方面。部分生产单位存在质量保证体系人员任职条件不满足规定要求;聘用的作业人员、技术人员、检测人员数量不满足规定要求;缺少必要的生产设备、工装、检测仪器与试验装置,设备维护不到位,检测仪器未按规定进行检定或校准等。

2. 质量保证体系和保障特种设备安全性能的技术能力方面。部分生产单位内审监督机制流于形式,体系文件修订不及时,原始资料保管不善;焊接工艺文件内容不健全,过程操作不规范,焊材管理混乱;无损检测记录不完善;外委工作对受委托方工作质量控制不够;设计文件内容不健全;采购的零(部)件质量控制不严格,材料入库及检验记录不完整;安装工程现场施工的技术要求与设计要求不相符,工艺变更不规范。

(二)检验检测机构监督检查情况。

检查特种设备检验检测机构15家,发现的主要问题如下:

部分机构人员配置不符合要求,人员社保未规范缴纳;作业指导书不符合安全技术规范要求;检验过程中个别项目执行与安全技术规范规定有偏差;检验报告原始记录填写不规范,报告内容不完整,检验结论依据不充分;报告审核审批把关不严,检验结果未及时向监管部门报告;档案管理控制要求未有效执行;廉洁制度内容不全面。

二、对存在问题单位的处理意见

(一)注销2家特种设备生产单位许可资质(详见附件1)。

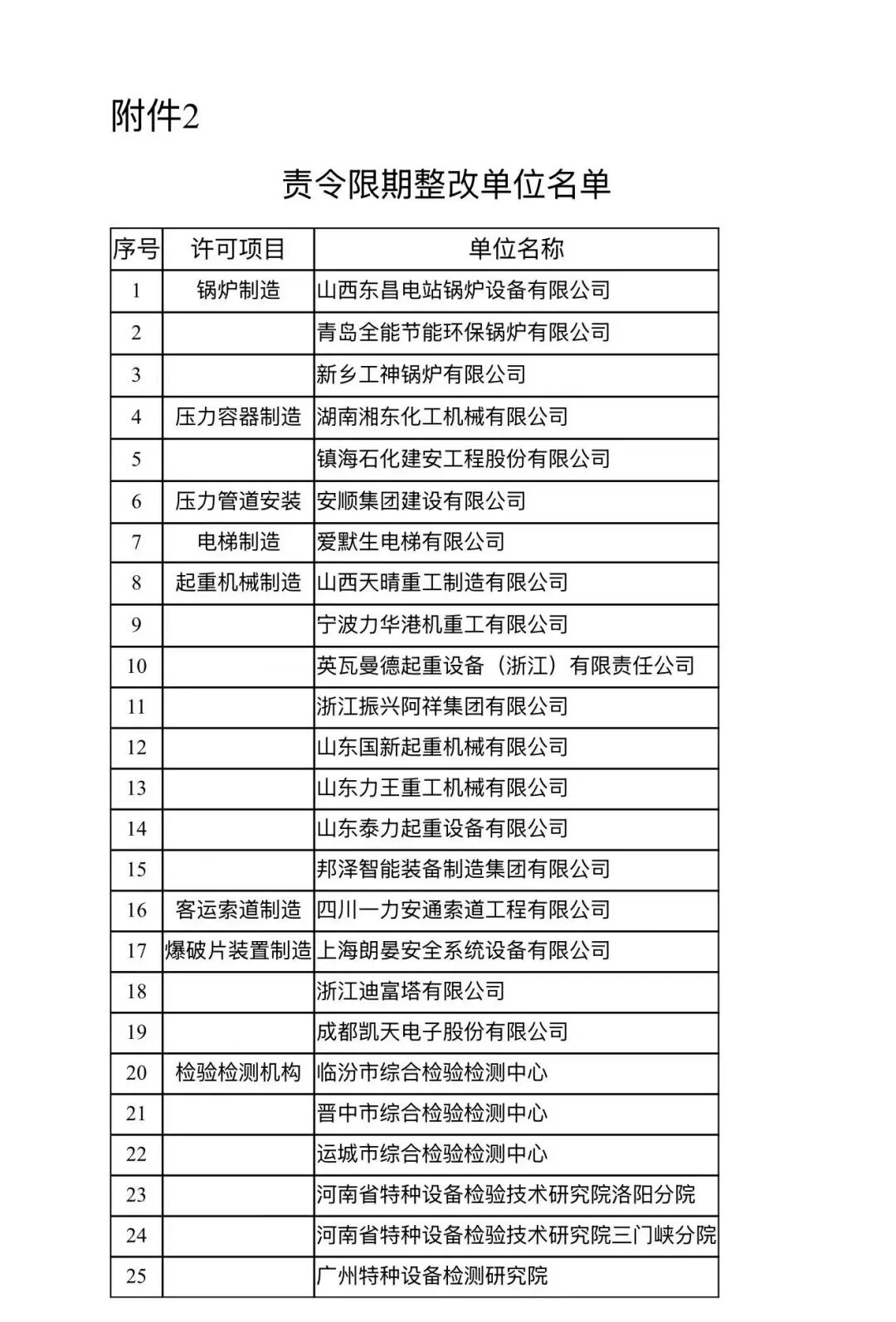
(二)属地市场监管部门对25家特种设备生产单位和检验检测机构责令限期整改(详见附件2);上述25家单位和机构应对监督检查发现的问题认真整改,在下一许可周期不得申请自我声明承诺换证;其他被检查单位也应对监督检查发现的问题进行整改。被检查单位应当在2026年4月底前将监督检查发现问题的整改情况报送当地市场监管部门,所发现的问题将在换证评审时进行重点检查。

(三)对于由地方市场监管部门实施行政许可的单位,相关省级市场监管部门根据具体情况,依法进行相应处理。

三、有关处置情况

有关市场监管部门督促被检查单位及时采取措施对检查发现的问题限期予以改正,并密切跟踪被检查单位整改落实情况。对于应当作出罚款、没收违法所得等行政处罚的,依法立案查处;对于违法情节严重的,依法责令停产停业整顿或吊销行政许可证件。相关行政处罚信息按规定归集到国家企业信用信息公示系统,实施联合惩戒。同时,加强对本部门委托的特种设备行政许可鉴定评审机构以及承担特种设备检验检测人员、作业人员考试机构的监督管理。





附件:1. 特种设备生产许可资质注销单位名单

      2. 责令限期整改单位名单


 
图片
图片


本文来源:转自网络


声明:本文内容观点仅代表作者,非本号立场,编辑时进行少量增删,且内容仅做技术交流和分享,如有侵权请与我们联系,我们将及时删除!